企业邮箱

中文 EN

深圳
深圳

私募基金高质量发展观下强监管格局已定 ——私募监管办法新规意见稿的要点解析

   2014年8月,基于《证券投资基金法》、《国务院关于进一步促进资本市场健康发展的若干意见》的规定,在一定程度上缺乏上位法支撑的立法背景和私募基金投资活动亟待规范的行业背景的综合情形下,中国证监会按照适度监管理念,制定了《私募投资基金监督管理暂行办法》(下称”《私募办法》“),为行业规范和发展发挥了重要作用。

   2023年7月,国务院发布《私募投资基金监督管理条例》(下称”《私募条例》“),完善了私募股权基金行业的上位法缺失漏洞,确立了私募基金业务活动纳入法治化、规范化轨道的监管体系。基于此,2023年12月,为推动私募基金行业高质量发展,着力构建规范发展、充分竞争、进退有序、差异化监管的行业生态,中国证监会全面修订了《私募办法》,向社会公开征求意见。

    笔者基于个人对现私募基金行业管理的认识和理解,就《私募投资基金监督管理办法(征求意见稿)》(下称“《征求意见稿》”)相关内容的要点进行提炼和分析,最后,希望勉力各位业界同仁,展望私募基金行业的高质量发展格局。


作者|李钊林  北京市康达(深圳)律师事务所



一、私募基金管理人持续合规要求

(一)持续合规的要求


   根据《征求意见稿》第七条和第七十九条第一款第一项的规定,结合现行私募基金管理人的行政监管和自律管理规则,私募基金管理人持续合规要求:

图片

   基于上述,已登记私募基金管理人的除名称、经营范围、实缴出资和高管持股等事项外,公司的其他情况(特别是实际控制人、控股股东、法定代表人主管投资高管、合规风控负责人)应重新对照登记新规及其指引来审查适格性,进而保证公司的持续合规。

   此外,由于第七条第二款规定“控股股东、普通合伙人、实际控制人应当书面承诺登记或者变更登记后三年内不转让其持有的股权、财产份额或者实际控制权”,故如现有私募基金管理人的实际控制人、控股股东不符合登记新规要求,可能陷入两难处境。


(二)自有资金投资规制


1.跟投自己管理的基金及关联方基金的要求

   《征求意见稿》第十六条第一款规定:“私募基金管理人使用自有资金投资其所管理的或者关联方所管理的私募基金,应当与其他投资者所持的同等份额享有同等权益、承担同等风险”,笔者理解,监管部门强调“同等份额、同等权益、同等风险”主要是为了保护基金投资者的权益,不希望基金管理人有更优于基金投资者的权益,进而丧失同等份额的公平性。

   但在“同等份额、同等权益、同等风险”的要求下,如私募基金管理人如自愿将自我权益置于基金投资者之后,亦是违反了该要求。前述要求下,私募基金管理人不能出资跟投自我管理和关联方管理的分级基金,亦不能设置“私募基金管理人安全垫”。

   基于前述,且本条第三款规定:“私募基金管理人的控股股东、普通合伙人、实际控制人、高级管理人员和投资管理人员使用自有资金投资的,参照本条规定执行”,故笔者认为,因实践中大部分股权/创投基金采用的是合伙企业型基金,如拟发起设立的合伙型基金拟进行分级设置,私募基金管理人只能采用委托管理模式,该模式下非受约束的关联方(非控股股东、实际控制人高管人员和投资人员)为普通合伙人,不受“同等份额、同等权益、同等风险”的限制。

    然基于本条款的立法意图——切实防范同业竞争和利益冲突,且《征求意见稿》允许分级基金的存在,笔者认为,否定“私募基金管理人(GP)劣后基金投资者(LP)”的安排,并非监管本意。

2.其他情形下的自有资金投资

   根据《征求意见稿》第十六条规定:“除前款规定的情形外,私募基金管理人应当审慎开展其他自有资金投资活动,确有必要开展的,应当制定并执行自有资金运用管理制度,明确人员、财务、账户、系统、业务等隔离安排,切实防范同业竞争和利益冲突,并按照规定报送信息”“相关人员不得利用职务便利或者私募基金管理人的展业便利条件开展自有资金投资活动”,私募基金管理人应当履行下述义务:

(1)制定自有资金运用管理制度,规制私募基金管理人及其控股股东、实际控制人、高级管理人员和投资管理人员的自有资金投资活动,防范同业竞争和利益冲突;

(2)建立“投资申报制度”,要求私募基金管理人控股股东、实际控制人、高级管理人员和投资管理人员,对自有资金投资进行申报,并由合规风控人员进行合规性审查,主要关注“同业竞争”和“利益冲突”。

如何理解“防范同业竞争和利益冲突”?是否直接禁止“利益冲突”和“同业竞争”的行为,笔者持否定观点。

   实践中,基金的关联交易虽有利益冲突,但如具备公允性,应该被允许。例:私募基金管理人看好某项目的股权,但由于基金尚未设立,基于投资的紧迫性,私募基金管理人实际控制人先出资投资持有该项目股权,基金设立后,平价转让给基金。笔者认为,该交易模式下,私募基金管理人实际控制人一定程度上是有让利行为的,是符合基金的利益。


(三)设立分支机构及子公司的行为监管


   根据《征求意见稿》第十九条规定:(1)私募基金管理人不得出资设立分支机构;(2)为管理私募基金财产必须设立子公司的,私募基金管理人应当将子公司纳入统一合规风控管理,并及时向基金业协会和注册地、设立机构所在地中国证监会派出机构报告。

1. 禁止设立分支机构。

   虽然《加强私募监管》第六条第一款第九项已规定,不得以从事资金募集活动为目的设立或者变相设立分支机构,但《征求意见稿》直接禁止设立,不区分设立目的。

笔者认为,回归监管目的,行政监管不允许私募基金管理人设立分支机构从事募集活动,但实践中对于分支机构的设立目的很难有效监管,故拟采取“一刀切”的监管方式。这对于很多头部私募基金管理人的影响会很大,它们已设立了分支机构,并在各地招聘人才。如该规定颁布和施行,很多已设立分支机构的私募基金管理人需要关闭和注销分支机构,相关工作人员可能也面临重新择业的情况。

2. 子公司设立的规制。

笔者认为,“为管理私募基金财产必须设立子公司的”的表述具有潜在的监管意思:原则上不得设立子公司,但如是为了管理私募基金财产,可以设立子公司,但需要将子公司纳入统一合规风控管理。

   关于合规风控管理,没有具体明确,但笔者认为,统一合规风控管理下,至少应做到:(1)纳入合并报表,提交合并报表后经审计的财务审计报告;(2)不得从事与私募投资基金业务相冲突的业务;(3)不得损害基金财产的利益。


(四)合规必备性的制度


图片

   上述合规必备的制度中,除“自有资金运用管理制度”和“设置独立负责合规风控的人员”外,均已规定在现行有效的中国基金业协会的自律管理规则中。


(五)注销登记的授权


   《私募条例》第四十二条规定,私募基金管理人违法经营或者出现重大风险,严重危害市场秩序、损害投资者利益的,国务院证券监督管理机构可以对该私募基金管理人采取指定其他机构接管、通知登记备案机构注销登记等措施。鉴于私募基金管理人系由中国基金业协会登记,故《征求意见稿》第二十二条规定中国基金业协会注销私募基金管理人登记的情形,属于法定职责的授权。

   中国证监会在授权中国基金业协会可以注销登记同时,要求中国基金业协会注销私募基金管理人登记前,应当通知私募基金管理人清算私募基金财产或者将私募基金财产管理职责转移给其他登记的私募基金管理人,无法清算或者转移的,参照《私募条例》第三十四条和本办法第五十八条处理。

   此外,我们注意到,《私募条例》其实是授权中国证监会有权指定机构接管“违法经营或者出现重大风险,严重危害市场秩序、损害投资者利益”的私募基金管理人。此次《征求意见稿》并未将该权力授予中国基金业协会,代表着后续中国证监会可能将自行履行该项权力。至于如何履行,笔者认为,《征求意见稿》第五十八条第二款规定已经提供了初步方案。



、管理人登记及投资顾问资质申请


(一)一次性补正告知制度


   《征求意见稿》第十条第二款明确规定:“申请机构登记材料需要退回补正的,基金业协会应当一次性告知需补正的材料,并公示办理进度、办理结果等信息”,正式确立了“一次性补正告知制度”。中国基金业协会于2020年2月28日发布《关于便利申请办理私募基金管理人登记相关事宜的通知》,明确了登记清单制度,且明确在5个工作日内对申请登记材料清单齐备性进行反馈。虽然未明确规定一次性补正告知,但实践中已基本参照“一次性补正”的要求进行。

   一次性补正告知制度,对中国基金业协会的登记审核工作提出了更高的要求,同时赋予了申请机构监督登记审核工作的依据。


(二)向地方证监局报告义务


《征求意见稿》第十条第三款明确规定:“私募基金管理人应当在登记完成后的 10 个工作日内,向注册地的中国证监会派出机构报告”,该规定此前见于《私募基金管理人登记须知 (2018 年 12 月更新) 》的规定。

该规定进一步明确了私募基金的属地监管以“注册地”为准,同时也赋予地方证监局有权要求辖区私募基金管理人履行报告义务。关于私募基金管理人的报告动作,每个地方证监局的要求不尽相同,需私募基金管理人与属地地方证监局进行咨询。


(三)证券投资顾问的要求更新


关于担任资产管理计划的投资顾问的私募证券基金管理人的要求,现行有效的管理规定详见于《证券期货经营机构私募资产管理计划运作管理规定》(下称“私募资管办法”)第三十二条规定。现《征求意见稿》第十四条对拟申请为金融资产管理产品的证券投资顾问的机构的要求作了新的要求,详见对比如下需具备下述要求:

图片

   综上,申请证券投资顾问资格的机构无需具备会员资格,即入会成为协会会员已不再成为私募证券基金管理人展业的门槛。此外,作为专业投资顾问,登记满三年后,方能更好地回顾企业的合规运营能力和专业投资能力,此时再对证券投资顾问资格的申请进行评判和核准,将更具合理性、客观性和说服力。

   《征求意见稿》第十五条对申请取得证券投资顾问资格私募基金管理人的履职行为作了合规性要求,相关私募基金管理人应当按照监管要求拟定相关法律文件或制度文件,并将监管要求以可执行、可操作的方式落于文件或制度,以便实现合规审慎的目的:

图片


三、私募合格投资者的义务及其门槛标准


(一)私募基金投资者的审慎投资义务


   过往私募基金的法律法规主要强调私募基金管理人对投资者的保护,《私募办法》仅在风险问卷填报和资金来源合法对投资者赋予了义务。现《征求意见稿》第三条第四款明确要求,投资者应当“遵守法律、行政法规和国家监管规定”“评估私募基金的投资范围和风险特征”,进一步落实投资者风险自担的原则。在该监管规则明确规定下,如私募基金投资者配合私募基金管理人进行违规操作或随意进行投资行为,违规投资或未能审慎投资,后续可能因违反相关行政监管要求,进而被要求自行承担风险。

   投资者教育和投资者保护需要给投资者赋予相应的审慎投资义务,方能促使投资者在投前重视自己的权益。市场和监管不应鼓励、不应允许“投前的任意投资”和“不评估投资风险”的投资行为,这类投资行为往往在出现投资损失和风险后,伴随着不理性反映,容易过渡占用监管部门或司法机关的资源。


(二)参照资管新规设定自然人合格投资者标准


   《征求意见稿》设定的自然人合格投资者要求,除投资金额外,其他条件与资管新规的金融资产管理产品的合格投资者要求保持一致(此外,私募基金投资嵌套监管亦参照资管新规设定)。

笔者认为,资管新规的“统一的标准规制”,将逐步地、全面地适用于私募投资基金行业。辩证来看,在监管趋严之下——私募投资基金监管规制参照金融资产管理产品的管理,私募投资基金产品可能会进一步享受金融资产管理产品的政策优势,如长期资金的进一步准入,包括但不限于社保资金、养老基金、慈善基金等社会公益基金。

   《征求意见稿》第四十条的合格投资者要求,及与现有的私募基金合格投资者的对比分析:

图片


(三)合格投资者的投资门槛的差异化要求


   区别于过去较为统一的合格投资者标准,《征求意见稿》针对不同类型投资者和不同类型的私募基金产品,实行分类监管,设定了不同的投资门槛,具体如下:

图片



四、基金募集适当性及其托管


(一)投资者适当性要求


   关于基金的投资者适当性要求,中国证监会2016年12月12日《证券期货投资者适当性管理办法》和中国基金业协会2017年6月28日的《基金募集机构投资者适当性管理实施指引(试行)》已经作了明确的全面细化规定。然《征求意见稿》仍对投资者适当性管理作了一些细节的补充约定,具体如下。

   根据《征求意见稿》第四十六条规定,私募基金管理人制作风险揭示书,风险揭示书应当在显著位置对私募基金无托管、投资单一标的、关联交易等情形进行特别风险提示,由投资者签字确认。

   根据《征求意见稿》第四十八条第二款规定,招募说明书信息应当与基金合同中的内容一致,但私募基金管理人在基金合同中作出特别说明并由投资者逐一确认的除外。

   根据《征求意见稿》第四十九条规定,私募基金管理人、私募基金销售机构向自然人募集资金的,应当对全过程录音或者录像,建立健全回访确认和投资冷静期机制,通过互联网等非现场方式进行的,应当完善配套留痕安排。

   综上,《征求意见稿》对现行投资者适当性的补丁式规定如下:


图片

   招募说明书信息与基金合同约定一致的规定施行已久,但实践中,基金投资者(特别是具有一定谈判地位的机构投资者)往往会修订私募基金管理人提供的基金合同的相关内容,由此会造成基金合同约定与招募说明书信息的不一致(招募说明书在募集前就拟定)。该规定既认可了实践中基金合同与招募说明书信息不一致的合理性,同时强调需要作出特别说明并由投资者逐一确认,有了对不一致情形进行了“提示”“留痕”的规定,有利于定争止纷。

   从合规审慎的角度出发,私募基金向自然人投资者募集资金,应该全程录音或录像,并设定投资者冷静期和进行回访确认。该规定下,除了能够规范自然人募集程序外,还有利于自然人投资者的投后纠纷解决,因为全程录音或录像之下,相关事实会更加清楚。如私募基金管理人不进行该操作,不仅仅需承担行政监管责任,在司法纠纷下还应当承担合规募集的举证责任。但在录音或录像下,如自然人投资者还配合相关募集人员进行不真实陈述,就需自行承担责任。


(二)必须托管的私募基金情形


   《征求意见稿》第二十三条规定了必须托管的私募基金情形:(1)采用契约形式设立的;(2)接受资产管理产品、私募基金投资的;(3)主要投资单一标的、境外资产、场外衍生品等情形的;(4)开展杠杆融资的;(5)中国证监会规定的其他情形。

   《备案指引1号》第二十一条规定:“私募证券基金应当由私募基金托管人托管,但按照基金合同约定设置能够切实履行安全保管基金财产职责的基金份额持有人大会日常机构等制度措施的除外”,和《备案指引2号》第二十一条规定,私募股权基金的组织形式为契约型,但按照基金合同约定设置能够切实履行安全保管基金财产职责的基金份额持有人大会日常机构等制度措施的,可以不托管。故此前备案指引中“基金合同约定设置能够切实履行安全保管基金财产职责的基金份额持有人大会日常机构等制度措施”能够排除托管的约定,已经不再适用,相关备案指引的要求亦被修订。

   托管是一种保障私募基金财产安全的管理机制,中国证监会规定必须托管的情形,从侧面上反映了监管认为该种情形的基金财产风险系数更大:(1)接受资产管理产品、私募基金投资的。产品嵌套后,需要通过穿透方式方能识别最终投资者和底层资产,该风险亦是资管新规所重点规制多层嵌套的原因;(2)投资境外资产的风险。私募基金在境内募集资金,投资于境外,境内基金投资者对于境外资产的风险识别力和把控力会相对更弱;(3)场外衍生品,其本身是因风险而生,场外交易的方式,更增加了风险不可控;(4)开展杠杆融资的投资方式,本身就增加了基金财产的风险承受能力。


(三)托管职责


   根据《征求意见稿》第二十四条规定,托管人的职责有:(1)按照相关法律法规、行政监管规定和基金合同约定履行职责;(2)报告义务。发现私募基金管理人的投资违反法律、行政法规和基金合同约定的,应当拒绝执行,及时通知私募基金管理人并向中国证监会派出机构、基金业协会报告。

   从《征求意见稿》对于基金托管的风险防控作用的重视及托管职责的要求来看,笔者认为,基金托管机构的内部风控将逐步趋严,且可能不断为风险防控打补丁。实践中,存在部分私募基金管理人通过与私募基金投资者签署补充协议等方式实现区别对待投资者的目的,如:减免管理费和超额业绩报酬等。该情形下,如直接在基金层面进行操作,由于该操作系通过私下签署补充协议约定的方式进行的,不符合基金合同约定,托管机构有权拒绝执行,并有义务向中国证监会派出机构、基金业协会报告。



五、特殊基金的相关规制


(一)单一投资者基金

1.特殊机制设置

   根据《征求意见稿》第三十七条规定,私募基金管理人接受单一投资者委托设立私募基金的,双方可在基金合同中就私募基金投资决策机制、托管、信息披露、审计进行特别约定。

   因此,笔者认为,单一投资者基金可进行如下特殊机制设置:(1)私募基金投资决策机制,即单一投资者可直接参与或决定基金的投资;(2)托管。单一投资者基金可约定不进行托管;(3)单一投资者的信息披露可进行自由约定安排;(4)基金的财务报告可不经审计。 

2.适用范围及其规制

   单一投资者基金,只限于:(1)依法设立并接受国务院金融监督管理机构监管的机构,包括证券公司及其子公司、基金管理公司及其子公司、期货公司及其子公司、商业银行及其理财子公司、保险公司、保险资产管理公司、金融资产投资公司、信托公司、财务公司及中国证监会规定的其他机构;(2)社会保障基金、基本养老保险基金、年金基金等养老基金,慈善基金等社会公益基金;(3)合格境外投资者;(4)政府资金或者符合条件的政府资金参与设立的基金。

   因此,资产管理产品、私募基金产品、上市公司产业投资人等均无权作为单一投资者基金的投资人,笔者认为,主要是基于“单一投资者基金”容易伴随潜在的“通道风险”。

   除上述适格投资者的限定外,《征求意见稿》明确规定,单一投资者基金实缴规模应不得低于1亿元。


(二)母基金的规制

1.定义

   根据《征求意见稿》第二十八条规定,母基金是指将主要基金财产投资于私募股权基金份额、私募证券投资基金份额、依法设立并接受国务院金融监督管理机构监管的机构依法发行的资产管理产品以及符合中国证监会规定的其他投资标的的私募基金,具体办法由中国证监会另行规定。

根据《征求意见稿》第三十八条和资管新规的规定,笔者认为,上述“主要基金财产”应界定80%以上基金财产。

2. 母基金分类监管的相关规定

根据《征求意见稿规定》,相较于一般私募基金,中国证监会提高了母基金的实缴规模门槛,要求母基金年度财务报告应经会计师事务所审计,同时降低单个投资者的投资门槛,且豁免了母基金嵌套的层级计算,具体列述如下:

图片


(三)单一标的基金的规制


   根据资管新规可知,监管部门认为单一标的投资的风险集中度较高,并认为金融机构应当控制资产管理产品所投资资产的集中度,同时提示,设立多只资产管理产品为单一融资项目融资的方式,容易变相突破投资人数限制或者其他监管要求。基于前述对单一标的投资的风险认识,中国证监会设置较为细化的强监管指标,以期在防范和控制单一标的基金的风险的同时,提高单一标的投资者的投资门槛,筛选风险承受能力更强的投资者。

   综上,单一标的基金的特殊规定如下列表:

图片


(四)FOF投资——基金嵌套的规制


   《征求意见稿》第五十四条规定,私募基金可以再投资一层资产管理产品或者私募基金,所投产品不得再投资公募证券投资基金以外的其他的资产管理产品或者私募基金,法律、行政法规和国家另有规定的除外。

   上述规定与资管新规第二十二条第二款规定“资产管理产品可以再投资一层资产管理产品,但所投资的资产管理产品不得再投资公募证券投资基金以外的资产管理产品”的监管要求如出一辙。

鉴于资管新规明确说明了关于多层嵌套的监管逻辑和监管方式,我可以从中找到后续中国证监会对于私募基金嵌套投资的监管:(1)监管方向。设定统一的标准规制,同时对金融创新坚持趋利避害、一分为二,留出发展空间;(2)监管防范。防范利用多层嵌套进行监管套利、规避监管;(3)监管方式。实行穿透式监管,对于多层嵌套资产管理产品,向上识别产品的最终投资者,向下识别产品的底层资产(公募证券投资基金除外)。

   根据《征求意见稿》第五十四条第二款规定,进行FOF投资的私募基金,应对基金的嵌套目的进行合规性审查,是否存在规避或者变相规避法律、行政法规以及国务院金融监督管理机构规定的登记备案、合格投资者标准、人数限制、投资范围、关联交易规范等监管要求。

   母基金不计入投资层级,具体办法由中国证监会另行规定。


(五)分级基金的监管


    根据《征求意见稿》第五十五条规定,分级基金应该满足下述要求:(1)基金名称中应当包含“结构化”、“分级”等字样;(2)不得直接或者间接对优先级份额认购者提供保本保收益安排;(3)同级份额享有同等权益,承担同等风险;(4)私募基金产生投资收益或者出现投资亏损时,全体投资者均应当享有收益或者承担亏损;(5)分级比例应当符合中国证监会和基金业协会的规定;(6)开放式私募基金不得进行份额分级。

   笔者认为,需要重点关注“私募基金产生投资收益或者出现投资亏损时,全体投资者均应当享有收益或者承担亏损”的规定,仅从该规定书面理解下,重点提示下述分配安排的违规性:(1)私募基金的收益分配不能向优先级优先分配本金和基准收益,因为该安排下,私募基金在出现投资亏损时,优先级投资者可能还有收益;(2)分级基金的收益分配安排顺序如是:优先级本金——劣后级本金——优先级基准收益——劣后级基准收益。该分配安排下仍违反上述要求,因为该收益分配安排下可能出现“基金出现亏损时,优先级投资者不承担亏损”“基金产生收益,但劣后级投资者无法享有收益”。

   综上,第(4)项的监管要求的监管本意及其设定考虑值得商榷。



六、基金投资运作的规制


   上述“母基金、单一标的基金、FOF投资基金、分级基金”,其实都属于行政监管对基金投资运作的规定范畴,但由于其具有明显的特殊性,故将它们与“单一投资者基金”一起纳入“特殊基金的规制”一章进行分析。


(一)利益输送的“利益”归入私募基金财产


   本文将《征求意见稿》第四条第二款规定单独作为一节进行讨论,系因为笔者认为,该规定短短八个字——“归入私募基金财产”,为规制“存在利益输送的基金”起到至关重要的作用。

   实践中,当私募基金管理人利用私募基金财产为其个人或相关方进行利益输送时,即使私募条例和相关行政监管规定、自律管理规则均认为该行为是违规的,但对于相关利益的返还或归属,私募基金管理人仍会心存侥幸,毕竟相关当事人或司法仲裁实践对民事法律关系和资产管理关系之间的差异理解,可能导致基金投资者不一定会拿起法律武器来“追讨”相关利益,或即使进行“追讨”,成功拿回该部分利益亦存有不确定性。

   现《征求意见稿》第四条第二款明确规定“私募基金管理人、私募基金托管因私募基金财产的管理、运用或者其他情形而取得的财产和收益”,应“归入私募基金财产”,为私募基金投资者在面对“利益输送”的违规管理行为时,追偿“私募基金财产”提供了明确依据,私募基金投资者更有监督私募基金管理人的积极性,且更有利于类似情形发生时的定争止纷——明文规定下私募基金基金管理人的“侥幸心理”就不复存在了。


(二)私募股权基金扩募要求的变化和商榷


   《备案指引2号》第二十二条规定了私募股权基金扩募的条件(下称“原扩募条件”),《征求意见稿》第三十一条在原扩募条件上增加了多个细节要求,具体对比如下:

图片

   如上,与《备案指引2号》相比,《征求意见稿》对私募股权投资基金的扩募增加“合规运营”和“扩募对象限制”的要求,同时,在兜底条款中删除了“协会规定的其他条件”,增加了“基金合同约定的其他条件”,即在严格扩募要求下,尊重私募基金管理人与基金投资者之间的自由约定和意思自治。

   此外,现行有效的《备案指引2号》对“扩募的规模”作了限制性规定(新增规模不超过3倍),而《征求意见稿》并无该规定,且删除了“协会规定的其他条件”,是否意味着:在满足《征求意见稿》的扩募要求下,私募股权基金的扩募规模不再受限?因为《备案指引2号》在限制基金扩募规模的同时,也规定了相关扩募规模限制的排除情形,故笔者认为,《征求意见稿》在私募股权基金的扩募门槛提升后,将不再限制私募股权基金的扩募规模。



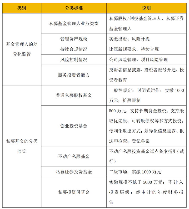
七、差异化监管和分类监管


   《征求意见稿》第五条第二款规定,中国证监会进一步明确了后续私募基金管理人差异化监管的分类标准和分类监管的类型区分,具体如下。

图片



八、压实中介服务机构的责任


   根据《征求意见稿》第二十六条规定,中国证监会首次在私募基金监管层面将律师事务所、会计师事务所等中介服务机构的责任纳入行政监管。同时在第九章中规定,中国证监会及其派出机构有权对律师事务所、会计师事务所及其从业人员从事私募基金业务活动进行监督管理、统计监测和检查调查,发现违法违规行为,有权对其采取行政监管措施和行政处罚。

   因此律师事务所、会计师事务所等中介服务机构在出具法律意见、审计报告时,应分别严格落实《律师事务所从事证券法律业务管理办法》《会计师事务所从事证券服务业务备案管理办法》的要求,做到勤勉尽责。



九、总结与展望


   综上,从宏观审慎管理角度出发,《征求意见稿》展现了坚持严控风险的底线思维,设定了私募基金高质量发展的标准规制,有利于推动私募基金行业往更深更专更有价值的方向发展。

   落实到微观监管的具体细节上,把握好相关监管工作的节奏和力度,坚持有的放矢的问题导向,正确处理改革、发展、稳定关系,需要加强市场沟通,接收和回应市场声音,方能有效地引导市场预期,适应市场发展。征求意见稿中部分细节有待商榷,需要市场各方积极反应和建言献策。

   《征求意见稿》一石激起千层浪,业界同仁热议之下抱怨不断,略显悲观。然“察势者明,趋势者智”,高质量发展观下强监管格局已定,小私募机构更应顺势而为方能“涅槃重生”。如小型私募基金管理人能够严格贯彻相关监管要求,持续合规运营,虽难以谈及“做大做强”,但“小而美”的发展愿景将指日可待。

   最后,展望私募基金行业的未来发展,“既承其重必有其冠”,强监管下的私募基金管理人虽有负重前行之感,但笔者相信,这是“降大任”前的“苦心志”“劳筋骨”,行业在高质量规范和发展之后,将会有一波政策红利。笔者认为,对标资管新规金融资管产品的监管标准下,私募基金产品理应享受相关的政策优势,最有利、最直接的“奖励”必然是长期资金的“胡萝卜”——期待社会保障基金、基本养老保险基金、年金基金等养老基金,慈善基金等社会公益基金真正进场私募基金行业。


1. 详见《私募基金管理人登记指引第 2 号 ——股东、合伙人、实际控制人》

2. 法定代表人、执行事务合伙人或者委派代表、负责投资管理的高级管理人员应当具有相关工作经验,合计持有私募基金管理人的股权或者财产份额比例不低于最低初始实缴货币出资的 20%

3.实践中,“基金投资者(LP)先分配本金后,再分配基金管理人本金”“基金投资者(LP)先分配基准收益,再分配基金管理人基准收益”是常见安排,也有利于督促基金管理人勤勉尽职。

 4.《私募投资基金监督管理条例》第二十八条 私募基金管理人应当建立健全关联交易管理制度,不得以私募基金财产与关联方进行不正当交易或者利益输送,不得通过多层嵌套或者其他方式进行隐瞒。

私募基金管理人运用私募基金财产与自己、投资者、所管理的其他私募基金、其实际控制人控制的其他私募基金管理人管理的私募基金,或者与其有重大利害关系的其他主体进行交易的,应当履行基金合同约定的决策程序,并及时向投资者和私募基金托管人提供相关信息。

 5.因私募基金管理人无法正常履行职责或者出现重大风险等情形,导致私募基金无法正常运作、终止的,由基金合同约定或者有关规定确定的其他专业机构,行使更换私募基金管理人、修改或者提前终止基金合同、组织私募基金清算等职权.

 6.《中国人民银行、中国银行保险监督管理委员会、中国证券监督管理委员会、国家外汇管理局关于规范金融机构资产管理业务的指导意见》

7.《证券期货投资者适当性管理办法(2022修正)》第八条

8.《私募投资基金备案指引第 1 号 ——私募证券投资基金》

9.《私募投资基金备案指引第 2 号 ——私募股权、创业投资基金》

联系作者

李钊林律师

专注于私募基金合规监管、PE/VC基金投资并购、基金退出清算和企业投融资等业务领域。

邮箱:

zhaolin.li@kangdalawyers.com

图片


END


未经本律师事务所书面同意,本文章不得被用于其他目的。

未经授权请勿转载或使用。

如您对本文章的内容有任何问题,欢迎与本所联系

 北京市康达(深圳)律师事务所

康达律师事务所(康达)成立于1988年,是国内最早成立的大型综合性律师事务所之一,康达深圳律师事务所成立于1993年。历经多年文化与精神传承,康达搭建了规模化、规范化、专业化、品牌化的法律服务网络。在北京、成都、广州、海口、杭州、菏泽、呼和浩特、南京、上海、沈阳、深圳、苏州、天津、武汉、西安、香港、郑州、长沙、厦门、重庆、合肥等多地设有执业机构。

历经三十五载,康达秉承开放包容、勤勉谨慎、谦抑厚重、和衷共济的文化与精神传承,凭借跨地域、多文化的融合与交流,及多领域业务的拓展与合作,康达已发展为规模化、专业化与品牌化为一体的综合型法律服务机构,形成现代化的法律服务体系。紧随中国社会发展每一步,康达律师事务所将一如既往韬厉奋进,为中国法治事业贡献力量。

图片


地址|深圳市福田区中心四路嘉里建设广场1座19层

电话|0755-88600388

www.kangdalawyers.com 




联系我们

北京总部More

地 址: 北京市朝阳区建外大街丁12号英皇集团中心8层,邮编:100022

电 话:(010) 5086 7666

传 真:(010) 5691 6450

邮 箱: kangda@kangdalawyers.com

西安More

地 址: 西安市雁塔区太白南路139号荣禾云图中心7层、15层,邮编:710061

电 话:(029)8836 0129

传 真:

邮 箱: kangda@kangdalawyers.com

深圳More

地 址: 深圳市福田区中心四路一号嘉里建设广场1期19楼,邮编:518046

电 话:(0755)8860 0388

传 真:

邮 箱: kangda@kangdalawyers.com

海口More

地 址: 海口市美兰区碧海大道86号华彩·海口湾广场A座1008、1009,邮编:570208

电 话:(0898)6625 4181

传 真:(0898)6625 5316

邮 箱: kangda@kangdalawyers.com

上海More

地 址: 上海市黄浦区中山南一路768号博荟广场C座905室,邮编:200023

电 话:(021)6390 1100

传 真:

邮 箱: kangda@kangdalawyers.com

广州More

地 址: 广州市天河区珠江东路32号利通广场29层2901室,邮编:510510

电 话:(020)3739 2666

传 真:

邮 箱: kangda@kangdalawyers.com

杭州More

地 址: 杭州市上城区西子国际中心2号楼1501-1503室,邮编:310002

电 话:(0571)8577 9929

传 真:

邮 箱: kangda@kangdalawyers.com

沈阳More

地 址: 沈阳市和平区南湖街道青年大街390号皇朝万鑫大厦C座21层,邮编:110004

电 话:(024)2250 3388

传 真:

邮 箱: kangda@kangdalawyers.com

南京More

地 址: 南京市建邺区应天大街888号金鹰世界A座26层,邮编:210008

电 话:(025)8411 1616

传 真:

邮 箱: kangda@kangdalawyers.com

天津More

地 址: 天津市河北区海河东路78号茂业大厦2601室,邮编:300141

电 话:(022)2445 9827

传 真:

邮 箱: kangda@kangdalawyers.com

菏泽More

地 址: 菏泽市开发区人民路菏建·数码大厦B座西单元19层,邮编:274005

电 话:(0530)5566 148

传 真:

邮 箱: kangda@kangdalawyers.com

成都More

地 址: 成都市锦江区东御街18号百扬大厦1栋11层1101室,邮编:610020

电 话:(028)8774 7485

传 真:

邮 箱: kangda@kangdalawyers.com

苏州More

地 址: 苏州市工业园区九章路69号理想创新大厦A幢12层,邮编:215316

电 话:(0512)6758 6952

传 真:(0512)6758 6972

邮 箱: kangda@kangdalawyers.com

呼和浩特More

地 址: 呼和浩特市金桥开发区昭乌达路宇泰商务广场A座11层1101室,邮编:010041

电 话:(0471)5166 277

传 真:

邮 箱: kangda@kangdalawyers.com

香港More

地 址: 九龍渡船街38號建邦商業大廈1樓5號室

电 话:(00852)2333 9989

传 真:(00852)2333 9186

邮 箱: kangda@kangdalawyers.com

武汉More

地 址: 武汉市江岸区中山大道1627号中信泰富大厦20层,邮编:528451

电 话:(027)8261 8977

传 真:

邮 箱: kangda@kangdalawyers.com

郑州More

地 址: 郑州市金水区郑东新区农业南路51号楷林中心10座12层,邮编:450046

电 话:(0371)8895 9887

传 真:

邮 箱: kangda@kangdalawyers.com

长沙More

地 址: 长沙市雨花区芙蓉中路三段567号第六都兴业IEC32层,邮编:410021

电 话:(0731)8218 3551

传 真:(0731)8218 3551

邮 箱: kangda@kangdalawyers.com

厦门More

地 址: 厦门市湖里区高林中路469号新景地大厦23层,邮编:361016

电 话:(0592)5211 009

传 真:

邮 箱: kangda@kangdalawyers.com

重庆More

地 址: 重庆市江北区桂花街支路10号成大锦嘉国际大厦10层,邮编:400020

电 话:(023)6775 9966

传 真:

邮 箱: kangda@kangdalawyers.com

合肥More

地 址: 合肥市蜀山区政务区华润大厦西塔B座30层,邮编:230071

电 话:(0551)62930997

传 真:

邮 箱: kangda@kangdalawyers.com

宁波More

地 址: 宁波市鄞州区三眼桥街51号宁铸中心5号楼27层(宁波塔-27F),邮编:315199

电 话:(0574)8737 8737

传 真:

邮 箱: kangda@kangdalawyers.com

济南More

地 址: 济南市高新区舜泰北路舜泰广场933号博晶大厦25层2513室,邮编:250101

电 话:(0531)8828 5613

传 真:

邮 箱: kangda@kangdalawyers.com

昆明More

地 址: 昆明市西山区融城优郡B幢10楼,邮编:650034

电 话:(0871)6517 9639

传 真:

邮 箱: kangda@kangdalawyers.com

南昌More

地 址: 南昌市红谷滩区红谷中大道1391号华皓中心53层,邮编:330038

电 话:(0791)8678 9099

传 真:

邮 箱: kangda@kangdalawyers.com

隐私政策

康达律师事务所(以下简称“本所”)是一家设立于中国的综合性律师事务所。本所网站上的信息仅供您参考,不应视为本所为本网站访问者就特定事项提供的法律意见或建议,本网站访问者不应将其作为作为或不作为的依据。

本所对本网站及网站所包含的文字及图片等各类信息拥有知识产权,未经授权,请勿转载或使用。

本网站超链接的第三方网站不受本所控制,仅为您方便之需,本所不对该等网站的访问者承担任何明示、默示的担保或责任。

欢迎访问本网站,如有任何问题,请与本所联系。