企业邮箱

中文 EN

原创
原创 年报 期刊 出版物

试点注册制下创业板再融资规则的法律解读

作者:李夏楠 | 2020.06.15


创业板推行注册制的相关制度、规则进程

2020年4月27日,证监会发布创业板改革并试点注册制的主要制度规则并向社会公开征求意见,其中包括首次公开发行并在创业板上市交易相关制度及配套规则。同时,考虑到创业板现存800余家上市公司启动再融资和并购重组业务的现实需求与推行注册制后监管逻辑的衔接,交易所公布的《创业板股票发行上市审核规则(征求意见稿)》《创业板上市公司证券发行上市审核规则(征求意见稿)》给予存量企业和证券市场相关参与主体明确预期。

2020年6月12日,证监会发布《创业板首次公开发行股票注册管理办法(试行)》《创业板上市公司证券发行注册管理办法(试行)》(“《创业板再融资办法》”)等试点注册制相关规章办法,相关规则自公布之日起实施。同日,深圳证券交易所发布《创业板股票发行上市审核规则》《创业板上市公司证券发行上市审核问答》等一系列与试点注册制下创业板企业首发上市、再融资、资产重组、股票交易、规范运作、信息披露等事项相关的规则、指引及监管问答,并对创业板试点注册制相关审核工作衔接作出明确安排。深交所自2020年6月30日将同时开闸受理增量企业上市和存量企业资本运作的申请。

截至目前,深交所创业板现有上市企业815家,总市值75,391.52亿元,另外,创业板证监会IPO在审项目196家,再融资在审101家,重组在审7家。


注册制下创业板再融资制度要点解读

《创业板再融资办法》共七章,分为总则、发行条件、发行程序、信息披露、发行承销的特别规定、监督管理和法律责任和附则,其中总则部分主要明确该办法适用的证券品种范围和融资业务中各参与主体的职责范围。

(一)与征求意见稿相比的主要修改关注

1、总则部分

与之前的征求意见稿相比,《创业板再融资办法》第四条以举例的方式明确了不需要报证监会注册的涉及证券发行的事项,即“上市公司发行证券的,应当符合《证券法》和本办法规定的发行条件和相关信息披露要求,依法经深圳证券交易所发行上市审核并报中国证监会注册,但因依法实行股权激励、公积金转为增加公司资本、分配股票股利的除外”。

第五条删除了“上市公司作为信息披露第一责任人”对披露信息的要求,在披露内容“真实、准确、完整”的基础上增加了“简明清晰、通俗易懂”。《创业板再融资办法》第七条对于证券服务机构及其执业人员尽责要求的条款在征求意见稿基础上又增加了以下两款,“证券服务机构及其执业人员从事证券服务业务应当配合中国证监会的监督管理,在规定的期限内提供、报送或披露相关资料、信息,并保证其提供、报送或披露的资料、信息真实、准确、完整,不得有虚假记载、误导性陈述或者重大遗漏。证券服务机构应当妥善保存客户委托文件、核查和验证资料、工作底稿以及与质量控制、内部管理、业务经营有关的信息和资料”。

并在总则部分删去证券市场投资风险相关的责任由投资者承担一条,即删去第九条“因上市公司经营与收益的变化引致的投资风险,由投资者自行负责”。

2、发行程序部分

《创业板再融资办法》就公司再融资引入战略投资者的,在征求意见稿要求的在董事会将引入战略投资者的事项作为单独议案审议,并提交股东大会批准的基础上,进一步增加规定“就每名战略投资者单独审议”,即单独议案、单独审议,避免捆绑式安排。

《创业板再融资办法》删去了自申请文件受理之日起相关主体承担相应法律责任的规定,即删去征求意见稿第二十四条“自申请文件受理之日起,上市公司及其控股股东、实际控制人、董事、监事、高级管理人员,以及与本次证券发行上市相关的保荐人、证券服务机构及相关责任人员,即承担相应法律责任。”

3、信息披露部分

与征求意见稿相比,《创业板再融资办法》对募集说明书或其他证券发行信息披露文件的披露要求删去了“充分披露自身的创新、创造、创意特征,针对性披露科技创新、模式创新或者业态创新情况,对新旧产业融合的促进作用,并充分披露业务模式”的要求,增加了“充分揭示可能对公司核心竞争力、经营稳定性以及未来发展产生重大不利影响的风险因素”,即“第四十条上市公司应当在募集说明书或者其他证券发行信息披露文件中,以投资者需求为导向,有针对性地披露业务模式、公司治理、发展战略、经营政策、会计政策、财务状况分析等信息,并充分揭示可能对公司核心竞争力、经营稳定性以及未来发展产生重大不利影响的风险因素”。

《创业板再融资办法》第三十七条将征求意见稿中“中国证监会和交易所可以对上市公司进行现场检查,要求保荐人、证券服务机构对有关事项进行专项核查并出具意见”改为了“中国证监会和交易所可以对上市公司进行现场检查,或者要求保荐人、证券服务机构对有关事项进行专项核查并出具意见”

4、监督管理和法律责任

对于上市公司在证券发行文件中隐瞒重要事实或者编造重大虚假内容的情形,征求意见稿在第七十八条第二款规定了证监会有权责令责任人回购股票,即“上市公司存在前款规定的行为,股票已经发行上市的,中国证监会可以依法责令上市公司回购股票,或者责令负有责任的控股股东、实际控制人买回股票”,但在《创业板再融资办法》中,该第二款回购股票的规定被整体删去。

与征求意见稿相比,《创业板再融资办法》删去了该部分最后一条与投资者权益保障的规定,即删去了“发行人因欺诈发行、虚假陈述或者其他重大违法行为给投资者造成损失的,发行人的控股股东、实际控制人、相关的证券公司可以委托投资者保护机构,就赔偿事宜与受到损失的投资者达成协议,予以先行赔付”。

(二)创业板再融资制度要点

1、股票发行对于公开发行双面规定发行条件,对于向“不特定对象发行”以负面清单形式规制

(1)公开发行的正面条件

对于财务性投资的理解,深交所同日公布的《创业板上市公司证券发行上市审核问答》给出了明确的审核标准:

(2)公开发行的负面条件

(3)向特定对象发行的负面条件

《创业板再融资办法》对于针对特定对象的发行从六个方面规定了负面条件清单,并豁免了公开发行中需符合最近两年盈利条件,这与“定增”认购对象为具有高风险识别和承担能力的战略投资者身份相匹配,也与核准制下创业板再融资精简非公开发行条件的监管思路一脉相承。
2、可转债发行

(1)发行条件

可转债的转股时间均自发行结束之日起六个月后,转股期限由公司根据可转债的存续期限及公司财务状况确定。对于利率,向不特定对象发行的可转债利率由上市公司与主承销商依法协商确定。向特定对象发行的可转债应当采用竞价方式确定利率和发行对象。对于后续限售锁定的要求,向特定对象发行的可转债所转股票自可转债发行结束之日起十八个月内不得转让,且不得采用公开的集中交易方式转让。
(2)发行规模上限提升至50%关于发行债券的上限问题,2020年3月1日生效的《证券法》在公开发行债券的条件中删去了要求公司累计债券余额不超过公司净资产的百分之四十的规定。《创业板再融资办法》发行条件中未对公司累计债券余额作出量化要求,但规定了“具有合理的资产负债结构和正常的现金流量”的发行条件。对于该条件的理解,《创业板上市公司证券发行上市审核问答》中给出明确的审核标准,即“在本次发行完成后,累计债券余额不超过最近一期末净资产的50%。”

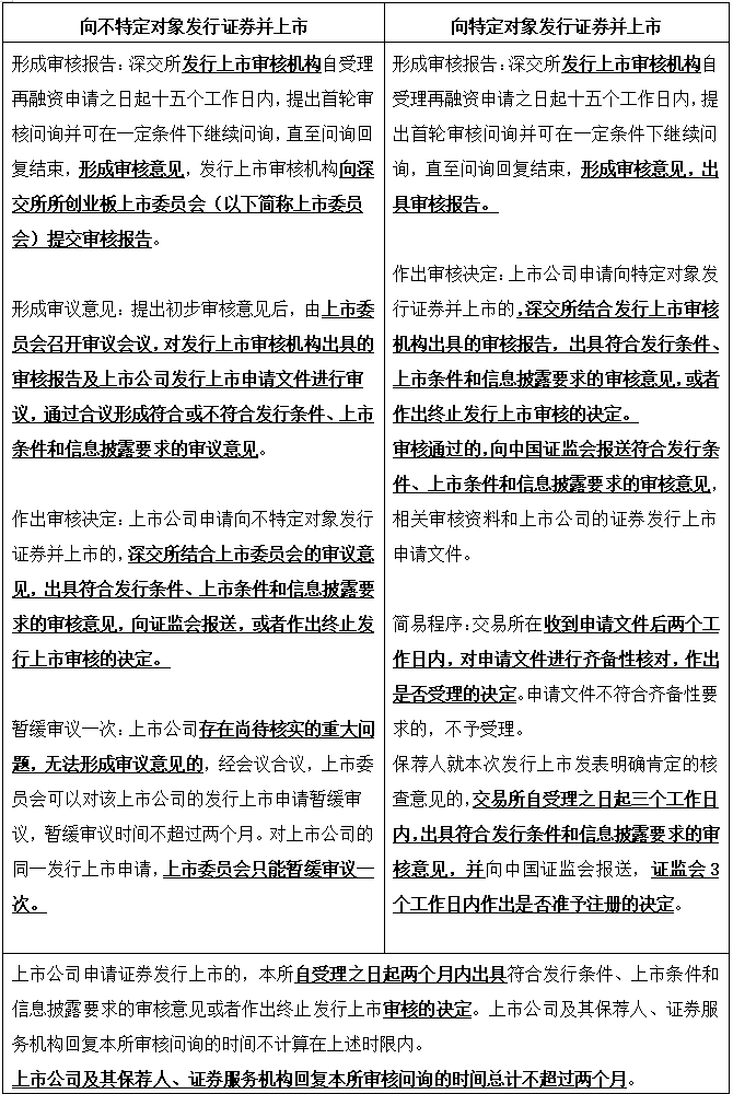
3、发行注册程序

1)普通程序

创业板再融资审核程序与首次公开发行上市审核程序基本一致,区分向不特定对象发行与向特定对象发行,采用不同的审议机制,向特定对象发行则无需提交上市委审议。再融资首轮问询发出时间为受理之日起15个工作日内,审核时限为2个月,问询回复时间不计在内且总计不超过2个月。

(2)“小额”融资及简易程序

符合《创业板再融资办法》规定的面向特定对象进行的小额融资可以适用简易程序,交易所在2个工作日内受理,3个工作日内完成审核并作出审核意见,证监会在3个工作日内完成注册。

在公司章程进行明确约定的前提下,创业板上市公司董事会在授权条件下可便捷启动3亿元且不超过净资产20%的小额融资。同时,针对该类融资产品的简易程序制度设计大限度地缩短审核周期。相应地,为避免简易程序被滥用,《创业板再融资办法》三十二条规定适用简易程序的,应当在中国证监会作出予以注册决定后十个工作日内完成发行缴款,未完成的,本次发行批文失效。证监会对采用简易程序向特定对象发行股票进行事后监管并对违规行为将从重处理,且保荐人的责任最重可至证监会五年不接受其证券发行文件。
同时,深交所《深圳证券交易所创业板上市公司证券发行上市审核规则》(“《深交所证券发行规则》”)对不得适用简易程序的情形明确规定:

“存在下列情形之一的,不得适用简易程序:

(一)上市公司股票被实施退市风险警示或其他风险警示;

(二)上市公司及其控股股东、实际控制人、现任董事、监事、高级管理人员最近三年受到中国证监会行政处罚、最近一年受到中国证监会行政监管措施或证券交易所纪律处分;

(三)本次发行上市的保荐人或保荐代表人、证券服务机构或相关签字人员最近一年受到中国证监会行政处罚或者受到证券交易所纪律处分”。

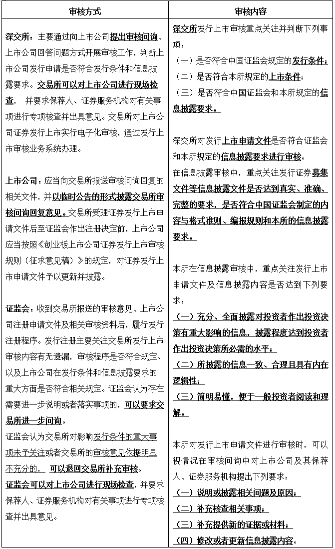
4、审核方式及内容

根据深交所发布的《深交所证券发行规则》关于审核内容与审核方式的规定:

交易所主要通过问询的方式促使发行人信息披露达到真实、准确、完整,并通过对发行申请文件进行审核以促进证券服务机构勤勉尽责履行其核查披露义务。
5、股票发行的其他规定

总结

随着创业板改革并试点注册制的落地,证券市场注册制改革已从科创板增量适用扩展到创业板存量市场及其增量部分。一方面审核端对在审项目的衔接作出分阶段安排,由深交所从6月15日至6月29日接受在审企业的证券发行申请;另一方面,《创业板再融资办法》为兼顾存量企业现实情况同时体现改革,将征求意见稿中要求募集文件披露发行人创新、创造、创意特征的相关规定予以删除,将上市公司发行债券的上限规模通过审核问答的方式提升至不超过最近一期末净资产的50%。

上市公司再融资制度、资产重组制度及配套规则同时发布实施,证监会、深交所、中国结算公司、证券业协会等同步相关配套规则,为创业板改革稳步过度提供了制度保障。


注释:

[1] 参考《发行监管问答——关于引导规范上市公司融资行为的监管要求(修订版)》

联系我们

北京总部More

地 址: 北京市朝阳区建外大街丁12号英皇集团中心8层,邮编:100022

电 话:(010) 5086 7666

传 真:(010) 5691 6450

邮 箱: kangda@kangdalawyers.com

西安More

地 址: 西安市雁塔区太白南路139号荣禾云图中心7层、15层,邮编:710061

电 话:(029)8836 0129

传 真:

邮 箱: kangda@kangdalawyers.com

深圳More

地 址: 深圳市福田区中心四路一号嘉里建设广场1期19楼,邮编:518046

电 话:(0755)8860 0388

传 真:

邮 箱: kangda@kangdalawyers.com

海口More

地 址: 海口市美兰区碧海大道86号华彩·海口湾广场A座1008、1009,邮编:570208

电 话:(0898)6625 4181

传 真:(0898)6625 5316

邮 箱: kangda@kangdalawyers.com

上海More

地 址: 上海市黄浦区中山南一路768号博荟广场C座905室,邮编:200023

电 话:(021)6390 1100

传 真:

邮 箱: kangda@kangdalawyers.com

广州More

地 址: 广州市天河区珠江东路32号利通广场29层2901室,邮编:510510

电 话:(020)3739 2666

传 真:

邮 箱: kangda@kangdalawyers.com

杭州More

地 址: 杭州市上城区西子国际中心2号楼1501-1503室,邮编:310002

电 话:(0571)8577 9929

传 真:

邮 箱: kangda@kangdalawyers.com

沈阳More

地 址: 沈阳市和平区南湖街道青年大街390号皇朝万鑫大厦C座21层,邮编:110004

电 话:(024)2250 3388

传 真:

邮 箱: kangda@kangdalawyers.com

南京More

地 址: 南京市建邺区应天大街888号金鹰世界A座26层,邮编:210008

电 话:(025)8411 1616

传 真:

邮 箱: kangda@kangdalawyers.com

天津More

地 址: 天津市河北区海河东路78号茂业大厦2601室,邮编:300141

电 话:(022)2445 9827

传 真:

邮 箱: kangda@kangdalawyers.com

菏泽More

地 址: 菏泽市开发区人民路菏建·数码大厦B座西单元19层,邮编:274005

电 话:(0530)5566 148

传 真:

邮 箱: kangda@kangdalawyers.com

成都More

地 址: 成都市锦江区东御街18号百扬大厦1栋11层1101室,邮编:610020

电 话:(028)8774 7485

传 真:

邮 箱: kangda@kangdalawyers.com

苏州More

地 址: 苏州市工业园区九章路69号理想创新大厦A幢12层,邮编:215316

电 话:(0512)6758 6952

传 真:(0512)6758 6972

邮 箱: kangda@kangdalawyers.com

呼和浩特More

地 址: 呼和浩特市金桥开发区昭乌达路宇泰商务广场A座11层1101室,邮编:010041

电 话:(0471)5166 277

传 真:

邮 箱: kangda@kangdalawyers.com

香港More

地 址: 九龍渡船街38號建邦商業大廈1樓5號室

电 话:(00852)2333 9989

传 真:(00852)2333 9186

邮 箱: kangda@kangdalawyers.com

武汉More

地 址: 武汉市江岸区中山大道1627号中信泰富大厦20层,邮编:528451

电 话:(027)8261 8977

传 真:

邮 箱: kangda@kangdalawyers.com

郑州More

地 址: 郑州市金水区郑东新区农业南路51号楷林中心10座12层,邮编:450046

电 话:(0371)8895 9887

传 真:

邮 箱: kangda@kangdalawyers.com

长沙More

地 址: 长沙市雨花区芙蓉中路三段567号第六都兴业IEC32层,邮编:410021

电 话:(0731)8218 3551

传 真:(0731)8218 3551

邮 箱: kangda@kangdalawyers.com

厦门More

地 址: 厦门市湖里区高林中路469号新景地大厦23层,邮编:361016

电 话:(0592)5211 009

传 真:

邮 箱: kangda@kangdalawyers.com

重庆More

地 址: 重庆市江北区桂花街支路10号成大锦嘉国际大厦10层,邮编:400020

电 话:(023)6775 9966

传 真:

邮 箱: kangda@kangdalawyers.com

合肥More

地 址: 合肥市蜀山区政务区华润大厦西塔B座30层,邮编:230071

电 话:(0551)62930997

传 真:

邮 箱: kangda@kangdalawyers.com

宁波More

地 址: 宁波市鄞州区三眼桥街51号宁铸中心5号楼27层(宁波塔-27F),邮编:315199

电 话:(0574)8737 8737

传 真:

邮 箱: kangda@kangdalawyers.com

济南More

地 址: 济南市高新区舜泰北路舜泰广场933号博晶大厦25层2513室,邮编:250101

电 话:(0531)8828 5613

传 真:

邮 箱: kangda@kangdalawyers.com

昆明More

地 址: 昆明市西山区融城优郡B幢10楼,邮编:650034

电 话:(0871)6517 9639

传 真:

邮 箱: kangda@kangdalawyers.com

南昌More

地 址: 南昌市红谷滩区红谷中大道1391号华皓中心53层,邮编:330038

电 话:(0791)8678 9099

传 真:

邮 箱: kangda@kangdalawyers.com

隐私政策

康达律师事务所(以下简称“本所”)是一家设立于中国的综合性律师事务所。本所网站上的信息仅供您参考,不应视为本所为本网站访问者就特定事项提供的法律意见或建议,本网站访问者不应将其作为作为或不作为的依据。

本所对本网站及网站所包含的文字及图片等各类信息拥有知识产权,未经授权,请勿转载或使用。

本网站超链接的第三方网站不受本所控制,仅为您方便之需,本所不对该等网站的访问者承担任何明示、默示的担保或责任。

欢迎访问本网站,如有任何问题,请与本所联系。