企业邮箱

中文 EN

原创
原创 年报 期刊 出版物

试点注册制下创业板重大资产重组规则的法律解读

作者:李夏楠 | 2020.06.15


注册制下创业板上市公司重大资产重组业务的法律制度结构

2020年4月27日,证监会发布创业板改革并试点注册制的主要制度规则并向社会公开征求意见,2020年6月12日,证监会发布并实施《创业板首次公开发行股票注册管理办法(试行)》《创业板上市公司持续监管办法(试行)》(“《上市公司监管办法》”)等覆盖创业板上市公司重大资产重组、再融资业务的相关规章办法,从发行条件、交易安排、持续监管等方面多层次修订规则,为创业板改革开启制度保障。

同日,深圳证券交易所发布《深圳证券交易所创业板上市公司重大资产重组审核规则》(“《创业板资产重组规则》”)《深圳证券交易所创业板股票上市规则》等一系列注册制配套监管规则。

其中,《上市公司监管办法》对创业板上市公司实施重大资产重组的标的资产所属行业及业务定位、重大资产重组标准、发行股份的定价机制、审核流程及期限作出原则性规定。


注册制下创业板重大资产重组制度要点解读

《创业板资产重组规则》共九章,分为总则、重组标准与条件、重组信息披露要求、重组审核内容与方式、重组审核程序、审核相关事项、持续督导、自律管理和附则。

(一)与征求意见稿相比的修改关注

《创业板资产重组规则》与征求意见稿相比在重组条件、信息披露及审核程序等涉及重组方案及重组实施等方面无实质修改,相关修改内容如下:

1、明确净利润内涵,合并报表下不包括少数股东损益

《创业板资产重组规则》第十条规定本章所称净利润以扣除非经常性损益前后的孰低者为准,所称净利润、营业收入、经营活动产生的现金流量净额均指经审计的数值;如标的资产涉及编制合并财务报表的,净利润为合并利润表列报的归属于母公司所有者的净利润,不包括少数股东损益。

2、其他修改

《创业板资产重组规则》第十五条删去征求意见稿第二款“上市公司应当综合考虑执业能力、诚信记录、市场形象、从业人员规模和资历等情况,审慎选择独立财务顾问和证券服务机构。”《创业板资产重组规则》第四十一条针对重组上市审核期限的规定,按是否发行股份为标准分别明确,即“上市公司申请重组上市,不涉及股份发行的,本所自受理申请文件之日起3个月内作出同意重组上市的决定或者作出终止审核的决定;涉及股份发行的,本所自受理申请文件之日起,在规定的时限内出具同意重组上市的审核意见或者作出终止审核的决定,本所审核和中国证监会注册的时间总计不超过3个月。按规定应当扣除的时间不计算在本条规定的时限内。”

(二)创业板重大资产重组制度要点

1、标的资产定位

考虑到为创业板存量企业转型升级和产业并购留下制度空间,注册制下创业板企业重组标的资产应当满足符合创业板定位或与上市公司属于同行业、上下游的择一条件,而与上市公司主营业务是否具有协同效应则属于信息披露要求,区别于科创板重组标的资产应当同时满足科创板定位并与公司形成协同效应。

同时,《创业板重组审核规则》对“协同效应”作出明确具体的说明,即“上市公司因本次交易而产生的超出单项资产收益的超额利益,包括下列一项或者多项情形:增加定价权;降低成本;获取主营业务所需的关键技术、研发人员;加速产品迭代;产品或者服务能够进入新的市场;获得税收优惠;其他有利于主营业务发展的积极影响。”

2、购买资产发行价格

3、重大资产重组标准

4、“小额快速”重组

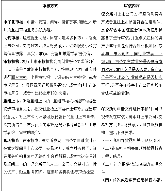
5、审核方式及内容

6、审核程序及时间

总结

创业板重大资产重组配套制度是注册制改革的重要部分,在A股现行制度的基础上,注册制下的创业板重组业务根据其板块特点进一步明确了资产重组的标准和条件,并以注册制信息披露为核心将审核程序公开、透明化,增强了交易各方对重组业务的制度预期。

联系我们

北京总部More

地 址: 北京市朝阳区建外大街丁12号英皇集团中心8层,邮编:100022

电 话:(010) 5086 7666

传 真:(010) 5691 6450

邮 箱: kangda@kangdalawyers.com

西安More

地 址: 西安市雁塔区太白南路139号荣禾云图中心7层、15层,邮编:710061

电 话:(029)8836 0129

传 真:

邮 箱: kangda@kangdalawyers.com

深圳More

地 址: 深圳市福田区中心四路一号嘉里建设广场1期19楼,邮编:518046

电 话:(0755)8860 0388

传 真:

邮 箱: kangda@kangdalawyers.com

海口More

地 址: 海口市美兰区碧海大道86号华彩·海口湾广场A座1008、1009,邮编:570208

电 话:(0898)6625 4181

传 真:(0898)6625 5316

邮 箱: kangda@kangdalawyers.com

上海More

地 址: 上海市黄浦区中山南一路768号博荟广场C座905室,邮编:200023

电 话:(021)6390 1100

传 真:

邮 箱: kangda@kangdalawyers.com

广州More

地 址: 广州市天河区珠江东路32号利通广场29层2901室,邮编:510510

电 话:(020)3739 2666

传 真:

邮 箱: kangda@kangdalawyers.com

杭州More

地 址: 杭州市上城区西子国际中心2号楼1501-1503室,邮编:310002

电 话:(0571)8577 9929

传 真:

邮 箱: kangda@kangdalawyers.com

沈阳More

地 址: 沈阳市和平区南湖街道青年大街390号皇朝万鑫大厦C座21层,邮编:110004

电 话:(024)2250 3388

传 真:

邮 箱: kangda@kangdalawyers.com

南京More

地 址: 南京市建邺区应天大街888号金鹰世界A座26层,邮编:210008

电 话:(025)8411 1616

传 真:

邮 箱: kangda@kangdalawyers.com

天津More

地 址: 天津市河北区海河东路78号茂业大厦2601室,邮编:300141

电 话:(022)2445 9827

传 真:

邮 箱: kangda@kangdalawyers.com

菏泽More

地 址: 菏泽市开发区人民路菏建·数码大厦B座西单元19层,邮编:274005

电 话:(0530)5566 148

传 真:

邮 箱: kangda@kangdalawyers.com

成都More

地 址: 成都市锦江区东御街18号百扬大厦1栋11层1101室,邮编:610020

电 话:(028)8774 7485

传 真:

邮 箱: kangda@kangdalawyers.com

苏州More

地 址: 苏州市工业园区九章路69号理想创新大厦A幢12层,邮编:215316

电 话:(0512)6758 6952

传 真:(0512)6758 6972

邮 箱: kangda@kangdalawyers.com

呼和浩特More

地 址: 呼和浩特市金桥开发区昭乌达路宇泰商务广场A座11层1101室,邮编:010041

电 话:(0471)5166 277

传 真:

邮 箱: kangda@kangdalawyers.com

香港More

地 址: 九龍渡船街38號建邦商業大廈1樓5號室

电 话:(00852)2333 9989

传 真:(00852)2333 9186

邮 箱: kangda@kangdalawyers.com

武汉More

地 址: 武汉市江岸区中山大道1627号中信泰富大厦20层,邮编:528451

电 话:(027)8261 8977

传 真:

邮 箱: kangda@kangdalawyers.com

郑州More

地 址: 郑州市金水区郑东新区农业南路51号楷林中心10座12层,邮编:450046

电 话:(0371)8895 9887

传 真:

邮 箱: kangda@kangdalawyers.com

长沙More

地 址: 长沙市雨花区芙蓉中路三段567号第六都兴业IEC32层,邮编:410021

电 话:(0731)8218 3551

传 真:(0731)8218 3551

邮 箱: kangda@kangdalawyers.com

厦门More

地 址: 厦门市湖里区高林中路469号新景地大厦23层,邮编:361016

电 话:(0592)5211 009

传 真:

邮 箱: kangda@kangdalawyers.com

重庆More

地 址: 重庆市江北区桂花街支路10号成大锦嘉国际大厦10层,邮编:400020

电 话:(023)6775 9966

传 真:

邮 箱: kangda@kangdalawyers.com

合肥More

地 址: 合肥市蜀山区政务区华润大厦西塔B座30层,邮编:230071

电 话:(0551)62930997

传 真:

邮 箱: kangda@kangdalawyers.com

宁波More

地 址: 宁波市鄞州区三眼桥街51号宁铸中心5号楼27层(宁波塔-27F),邮编:315199

电 话:(0574)8737 8737

传 真:

邮 箱: kangda@kangdalawyers.com

济南More

地 址: 济南市高新区舜泰北路舜泰广场933号博晶大厦25层2513室,邮编:250101

电 话:(0531)8828 5613

传 真:

邮 箱: kangda@kangdalawyers.com

昆明More

地 址: 昆明市西山区融城优郡B幢10楼,邮编:650034

电 话:(0871)6517 9639

传 真:

邮 箱: kangda@kangdalawyers.com

南昌More

地 址: 南昌市红谷滩区红谷中大道1391号华皓中心53层,邮编:330038

电 话:(0791)8678 9099

传 真:

邮 箱: kangda@kangdalawyers.com

隐私政策

康达律师事务所(以下简称“本所”)是一家设立于中国的综合性律师事务所。本所网站上的信息仅供您参考,不应视为本所为本网站访问者就特定事项提供的法律意见或建议,本网站访问者不应将其作为作为或不作为的依据。

本所对本网站及网站所包含的文字及图片等各类信息拥有知识产权,未经授权,请勿转载或使用。

本网站超链接的第三方网站不受本所控制,仅为您方便之需,本所不对该等网站的访问者承担任何明示、默示的担保或责任。

欢迎访问本网站,如有任何问题,请与本所联系。