企业邮箱

中文 EN

长沙
长沙

《强制注销公司登记制度实施办法》10问10答

近年来,中国市场主体数量急剧增长,但随之而来的问题也愈发突出——一些企业在注册成立后,由于市场环境变化、资金链断裂或经营不善等原因,长期停业、失联、不再具备经营能力,成为典型的“僵尸企业”。这些企业不但闲置了市场资源,增加了监管成本,甚至还在部分情况下成为别有用心者逃废债务的工具。在此背景下,国家市场监督管理总局于2025年出台《强制注销公司登记制度实施办法》(以下简称《办法》),建立了一套针对“长期停摆失联企业”的退出机制。该制度通过强制注销程序,由登记机关主动介入、依法注销无存续价值的企业,从而实现市场主体结构的动态优化。《办法》将于2025年10月10日正式施行,因此特写作此文,以问答形式深度解读《办法》中的重要规定,助力创业者防范风险、稳健经营。本文文末附《企业清算注销法律服务方案》


什么是强制注销?哪些企业会被强制注销?是否包含合伙企业、个人独资企业,合伙企业?

强制注销,是指公司因出现“行政解散事由”,且满三年仍未办理清算注销时,由公司登记机关依职权强制终结其法人资格的程序。

需要注意的是,强制注销的适用范围仅限于公司(含分公司),并不包括合伙企业、个人独资企业或个体工商户并非所有长期停业的公司都会被强制注销,必须同时满足以下两个条件:

条件一:出现行政解散事由

即公司因严重违法经营或违反行政法规,被相关行政主管机关或公司登记机关登记机关吊销营业执照、责令关闭,或撤销设立登记。这三类情形属于《公司法》第二百二十九条第四项规定的“行政解散事由”。

条件二:三年内未清算注销

自上述事由发生之日起,公司即应当依《公司法》第二百三十二条规定在十五日内成立清算组并启动清算。若公司超过三年仍未完成清算,登记机关将通过“国家企业信用信息公示系统”公告,公告期(90日)满无异议的,即可依法注销公司。

一句话总结:公司被吊销、责令关闭或撤销登记后,应当立即清算并注销;若三年未动,登记机关会依法“替你注销”。


可否不适用关于强制注销的规定?

一般而言,普通类型的公司均适用《办法》关于强制注销的规定。只有涉及特殊行业的公司,如银行、证券和保险等,因法律或行政法规要求在注销前履行特别审批程序的,不适用本办法。

具体请参见国家市场监督管理总局发布的《企业变更登记、注销登记前置审批事项目录(2021年)》

强制注销和主动注销有哪些差别?

“主动注销”是指公司因解散事由出现后,主动履行清算义务并向公司登记机关申请注销的常规退出方式;“强制注销”则是公司因行政解散事由发生,超过三年仍未清算注销,由公司登记机关依职权强制终止其法人资格的程序。二者主要差异如下:

1. 启动主体不同

主动注销由公司自行发起,而强制注销由公司登记机关启动。

2. 启动原因不同 

根据《公司法》第二百二十九条第一款第一项、第二项,主动注销的原因有三

(1)公司章程中规定的营业期限届满

营业期限并非必须记载于公司章程里的事项,但有的公司在自身章程中对营业期限作出了规定:比如营业期限被设定为10年,则该10年期限届满时,公司需解散和清算。

(2)公司章程规定的其他解散事由出现

解散事由同样也并非必须记载于章程的事项,但有的股东出于审慎考虑,在章程中规定“当公司年度亏损达到100万元时即解散公司,则当公司亏损达到100万元时即应进入注销程序。

(3)股东会作出决议解散

决议解散公司是股东会的法定职权。例如公司股东之间丧失信任、股东损害公司利益的,则公司股东会可作出特别决议(有限公司股东2/3以上表决权通过,股份公司出席会议股东2/3以上通过)解散公司。

注:因合并或分立解散以及持有公司表决权10%以上的股东请求人民法院解散公司的情形不属此列,故不作讨论。

一句话总结:强制注销与主动注销并不存在实质差别,二者仅在程序设置上有所不同;但保护债权人和公司利益、维护健康市场环境的目的不会变。

公司注销后,债务是不是就消失了?

公司注销后债务就消失,这是实践中最常见的误区之一。很多企业主都认为:“公司注销了,债务自然跟着消失。”然而事实并不如此:无论是主动注销还是强制注销,公司法人资格的合法终止都必须以依法完成清算为前提。若公司未依法清算即被注销,债权人仍可起诉清算义务人或清算组成员以实现债权。

具体而言:

1.原股东可能成为被告

《公司法》实行“先解散,后清算,再注销”的制度。特别是公司清算组需履行“通知、公告债权人并清算公司债权债务”的职责,目的是为了保障债权人利益,债务能被清偿。强制注销相当于公司跳过了这一步直接注销,使得债权人利益落空,因此债权人有权继续起诉清算义务人(股东、董事、其他被任命的人员)以及清算组成员。

2.原股东可能被追加为被执行人

若公司已作为被执行人进入执行程序,申请执行人(债权人)可申请变更、追加股东为被执行人,对公司债务承担连带责任。

一句话总结:公司必须依法清算才能合法退出市场。吊销执照、责令关闭或撤销登记,只是剥夺公司经营资格,“苟延残喘”却并不等于“死亡”。

参考判例:清算责任纠纷


拟被强制注销公司的债权人,是否可以申请阻止强制注销,要求公司继续清算?

债权人有权提出异议并要求公司依法清算,这不仅合理,而且是成本更低的维权路径。

1.为什么要异议终止强制注销程序

《办法》第六条规定:若债权人对强制注销提出异议,经公司登记机关审查认定异议成立的,则强制注销程序应当终止,公司须依法开展清算。异议成立使债权人将程序“回转”至清算阶段,重新赋予债权人登记债权、监督清算的权利。

2.异议终止强制注销程序对债权人利益的保护

例如当公司有股东尚未实缴出资时:

《公司法司法解释(二)》第二十二条规定:公司解散时,股东尚未缴纳的出资均应作为清算财产。“出资”既包括到期应缴未缴的出资,也包括尚未届满缴纳期限的出资。换言之,清算组有权追缴所有未实缴出资,并将其纳入公司财产,用于清偿债务。

如果清算组能够顺利追缴未缴出资,公司财产可能足以覆盖部分乃至全部债务。这样一来,债权人无需另行提起诉讼,即可通过清算程序实现债权,从而节省时间与诉讼成本。这也是《办法》赋予债权人异议权利的重要作用之一。

一句话总结:债权人面对拟强制注销的公司,可尝试行使异议权,推动公司重新进入清算程序,这样可以将追责压力分担到清算组和到未履行出资义务的股东身上。

异议程序仍需申请人提交材料并接受审查,参见下图。

若公司在诉讼或执行程序中被强制注销,公司债权人担心后续需再与股东打官司,该如何应对?

可以申请恢复公司登记,并请求人民法院指定清算组进行清算。

1.为什么要恢复公司登记

《公司法》和《办法》都规定,公司被强制注销后,原股东、清算义务人的责任并不因此消灭。但公司法人资格一旦终止,债权人只能通过起诉原股东或清算义务人来维权。清算责任纠纷属于侵权之诉,债权人需证明违法行为、损害事实和因果关系,举证难度和成本较大。相比之下,和异议终止一样,恢复公司登记可以让公司“回到清算状态”,在公司层面集中处理债务,既节省诉讼成本,也能更高效实现债权。

2.如何保证清算程序的公正性

实务中,公司被注销时原股东、清算义务人往往已经失联,或存在成立清算组却怠于履职、损害债权人利益的风险。此时,债权人可以申请法院强制清算,由律师事务所等具备专业能力和客观视角的第三方担任清算组,全面清理公司财产,从而最大化保障债权。

3.实现债权的路径

若经清算公司财产足以清偿债务的,债权人可直接获得清偿。

若账册等清算资料在股东保管期间灭失,或是股东拒绝提交清算资料,导致公司无法清算的,则债权人仍可依据《公司法司法解释(二)》第十八条的规定针对原股东提起“股东损害公司债权人利益之诉”,由股东承担证明责任,证明其拒绝提交资料的行为或是导致资料灭失的行为与公司无法清算之间不具备因果关系,如若股东无法证明的,则应承担连带责任。

一句话总结:债权人面对已被强制注销的公司,不必仓促起诉原股东,可考虑优先通过恢复公司登记并申请法院指定专业清算组清算,集中实现债权。这可能是是更高效、低成本的救济路径。

参考判例:股东损害公司债权人利益纠纷

恢复程序仍需申请人提交材料并接受审查,参见下图。

债权人可直接起诉已注销债务人公司的清算义务人吗?

债权人可以起诉已注销债务人公司的清算义务人,但起诉前,需要明确几个基本概念。

1.清算义务人责任

清算义务人责任指的是负有启动清算程序义务的主体,因未及时启动程序导致公司财产毁损、灭失或者公司无法清算时给债权人或者公司造成损失时应当承担的赔偿责任。

2.清算义务人

旧《公司法》并未对这一主体予以明确,仅规定有限公司的清算组由股东组成。而后《公司法解释(二)》第十八条对这一问题进行了补充,明确有限公司的股东、实际控制人是清算义务人;而《民法典》第七十条针对全部法人组织统一规定董事等执行机构的成员为清算义务人,新《公司法》第二百三十二条更加具体规定董事为公司的清算义务人。

3.《办法》生效后,债权人应该怎么告?

上文已述,新旧法律对于清算义务人的定义并不一致。关键在于:应当清算的法律事实(即触发清算的事由)发生在新《公司法》施行前还是施行后。

《适用公司法时间效力的若干规定》第六条规定,应当清算的法律事实发生在公司法施行前,因清算责任发生争议的,适用当时的法律、司法解释的规定。应当清算的法律实施发生在公司法施行前,但至公司法实施日未满十五日的,适用新公司法第二百三十二条的规定。

这就意味着,当三种“行政解散事由”发生时,公司的清算义务人需及时启动清算程序以注销公司。但《办法》的适用还有一个“时间门槛”,即行政解散事由出现已满三年。因此可以推出的是,因适用《办法》被强制注销的公司,“应当清算的法律事实”至少发生在三年以前,即新《公司法》生效之前(至少在2027年前如此);因此债权人提起清算责任纠纷诉讼的,应当适用《公司法解释(二)》第十八条的规定,以公司股东为被告

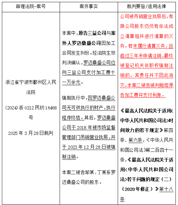
参考判例:见上文浙江省宁波市鄞州区人民法院-(2024)浙0212民初16468号

公司股东在公司恢复登记后,能否继续使用被注销前的公司名称并继续经营?

恢复登记后,公司可能恢复原有名称,但不得继续经营。

恢复登记的目的在于维护国家利益、债权人及其他利害关系人利益,公司仅恢复至清算状态,而非恢复正常经营资格。此时,公司清算义务人应立即启动清算程序,成立清算组处理未了结业务、缴纳税款、清理债权债务,而不得再从事与清算无关的经营活动。换言之,恢复登记后的公司仅具备清算存续价值,原公司名称也已丧失商业使用功能。如名称已被他人注册,公司登记机关仅能恢复其统一社会信用代码或注册号。


公司小股东在国家企业信用信息公示系统中查到公司被吊销执照,其他大股东不肯清算,担心被追责,该如何处理?

国家企业信用信息公示系统

(网址:www.gsxt.gov.cn)

公司被吊销营业执照,即已出现《公司法》规定的解散事由。此时,任何股东均有权申请法院指定清算组,启动强制清算程序。

小股东担忧的必要性

小股东的担忧并非多余。前文已述,股东属于清算义务人;若因未在法定期限内开展清算,或因公司财产、账册或重要文件灭失导致无法清算,债权人可以起诉股东要求对公司债务承担连带责任。

现实中,小股东往往既未参与公司经营,也未担任董事、监事,但因持股比例有限无法左右公司决策,却仍可能被债权人一并起诉。例如,北京市二中院审理的(2022)京02民终3907号案中,一名仅持股10%、且并非董事或监事的小股东在一审中被判承担连带清偿责任,虽然二审改判免除了其责任,但小股东仍为此付出了大量的时间和经济成本。

一句话总结:为避免类似风险,小股东可以在发现公司出现解散事由(如吊销)且公司并没有在15日内成立清算组时,及时向法院申请指定清算组进行强制清算,以最大限度保护小股东在清算程序的权益,避免被债权人“误伤”。

参考判例:(股东)强制清算申请受理裁定


公司债权人经强制清算后公司仍无法清偿债务,该如何处理?

在强制清算中,如果发现公司财产不足以清偿全部债务,债权人应当积极配合清算组,制作合理的债务清偿方案。

1.制作债务清偿方案

《公司法》第二百三十七条规定,清算组发现公司财产不足以清偿债务的,应当依法向人民法院申请破产清算。但需要注意的是,“资不抵债”并不必然直接进入破产程序。《公司法司法解释(二)》第十七条规定,清算组可以与债权人协商制作债务清偿方案。如果债务清偿方案能够获得债权人和法院的认可,可继续履行还款义务,从而避免进入破产程序。

2.解散清算转破产清算

若债权人或是法院对债务清偿方案不认可的,则应当及时向法院申请宣告破产。在法院受理后公司的清算工作由破产管理人接手,后续程序适用《企业破产法》进行处理。

参考判例:(清算组)破产申请受理裁定

综上,《强制注销公司登记制度实施办法》的施行,不仅仅是公司退出制度的完善,更体现了与行政解散、强制清算、破产清算的制度衔接与有机结合。

· 对股东而言:不再经营的公司,应当在清偿对外债务后及时依法注销。若因怠于注销而被强制注销,债权人仍可追索至股东个人,风险巨大。

· 对小股东而言:当公司经营陷入僵局、符合解散条件时,应当及时申请司法解散并推动强制清算,以避免承担不必要的连带清偿责任。

· 对债权人而言:应当尽早通过诉讼、仲裁等方式确认债权,并密切关注“国家企业信用信息公示系统”中债务人公司状态,在发现公司进入强制注销时及时申请强制清算,防止财产被恶意转移。


基于实践中普遍存在的清算、注销风险,在《办法》即将生效的大背景下,康达长沙网络法团队特专门制定《企业清算注销法律服务方案》;旨在帮助企业合规高效退出,协助股东合理隔离风险,供客户参考。

康达长沙网络法团队始终秉持“一客一案”的服务理念,致力为客户提供定制化、专业化的公司法律服务。


免责声明

本微信公众号原创文章仅为交流讨论目的,不得视为康达(长沙)律师事务所或其律师出具的任何形式之法律意见或建议。如需转载或引用该等文章的任何内容,请私信沟通授权事宜。如您需要相关法律意见或法律服务,欢迎与本所联系。


联系我们

北京总部More

地 址: 北京市朝阳区建外大街丁12号英皇集团中心8层,邮编:100022

电 话:(010) 5086 7666

传 真:(010) 5691 6450

邮 箱: kangda@kangdalawyers.com

西安More

地 址: 西安市雁塔区太白南路139号荣禾云图中心7层、15层,邮编:710061

电 话:(029)8836 0129

传 真:

邮 箱: kangda@kangdalawyers.com

深圳More

地 址: 深圳市福田区中心四路一号嘉里建设广场1期19楼,邮编:518046

电 话:(0755)8860 0388

传 真:

邮 箱: kangda@kangdalawyers.com

海口More

地 址: 海口市美兰区碧海大道86号华彩·海口湾广场A座1008、1009,邮编:570208

电 话:(0898)6625 4181

传 真:(0898)6625 5316

邮 箱: kangda@kangdalawyers.com

上海More

地 址: 上海市黄浦区中山南一路768号博荟广场C座905室,邮编:200023

电 话:(021)6390 1100

传 真:

邮 箱: kangda@kangdalawyers.com

广州More

地 址: 广州市天河区珠江东路32号利通广场29层2901室,邮编:510510

电 话:(020)3739 2666

传 真:

邮 箱: kangda@kangdalawyers.com

杭州More

地 址: 杭州市上城区西子国际中心2号楼1501-1503室,邮编:310002

电 话:(0571)8577 9929

传 真:

邮 箱: kangda@kangdalawyers.com

沈阳More

地 址: 沈阳市和平区南湖街道青年大街390号皇朝万鑫大厦C座21层,邮编:110004

电 话:(024)2250 3388

传 真:

邮 箱: kangda@kangdalawyers.com

南京More

地 址: 南京市建邺区应天大街888号金鹰世界A座26层,邮编:210008

电 话:(025)8411 1616

传 真:

邮 箱: kangda@kangdalawyers.com

天津More

地 址: 天津市河北区海河东路78号茂业大厦2601室,邮编:300141

电 话:(022)2445 9827

传 真:

邮 箱: kangda@kangdalawyers.com

菏泽More

地 址: 菏泽市开发区人民路菏建·数码大厦B座西单元19层,邮编:274005

电 话:(0530)5566 148

传 真:

邮 箱: kangda@kangdalawyers.com

成都More

地 址: 成都市锦江区东御街18号百扬大厦1栋11层1101室,邮编:610020

电 话:(028)8774 7485

传 真:

邮 箱: kangda@kangdalawyers.com

苏州More

地 址: 苏州市工业园区九章路69号理想创新大厦A幢12层,邮编:215316

电 话:(0512)6758 6952

传 真:(0512)6758 6972

邮 箱: kangda@kangdalawyers.com

呼和浩特More

地 址: 呼和浩特市金桥开发区昭乌达路宇泰商务广场A座11层1101室,邮编:010041

电 话:(0471)5166 277

传 真:

邮 箱: kangda@kangdalawyers.com

香港More

地 址: 九龍渡船街38號建邦商業大廈1樓5號室

电 话:(00852)2333 9989

传 真:(00852)2333 9186

邮 箱: kangda@kangdalawyers.com

武汉More

地 址: 武汉市江岸区中山大道1627号中信泰富大厦20层,邮编:528451

电 话:(027)8261 8977

传 真:

邮 箱: kangda@kangdalawyers.com

郑州More

地 址: 郑州市金水区郑东新区农业南路51号楷林中心10座12层,邮编:450046

电 话:(0371)8895 9887

传 真:

邮 箱: kangda@kangdalawyers.com

长沙More

地 址: 长沙市雨花区芙蓉中路三段567号第六都兴业IEC32层,邮编:410021

电 话:(0731)8218 3551

传 真:(0731)8218 3551

邮 箱: kangda@kangdalawyers.com

厦门More

地 址: 厦门市湖里区高林中路469号新景地大厦23层,邮编:361016

电 话:(0592)5211 009

传 真:

邮 箱: kangda@kangdalawyers.com

重庆More

地 址: 重庆市江北区桂花街支路10号成大锦嘉国际大厦10层,邮编:400020

电 话:(023)6775 9966

传 真:

邮 箱: kangda@kangdalawyers.com

合肥More

地 址: 合肥市蜀山区政务区华润大厦西塔B座30层,邮编:230071

电 话:(0551)62930997

传 真:

邮 箱: kangda@kangdalawyers.com

宁波More

地 址: 宁波市鄞州区三眼桥街51号宁铸中心5号楼27层(宁波塔-27F),邮编:315199

电 话:(0574)8737 8737

传 真:

邮 箱: kangda@kangdalawyers.com

济南More

地 址: 济南市高新区舜泰北路舜泰广场933号博晶大厦25层2513室,邮编:250101

电 话:(0531)8828 5613

传 真:

邮 箱: kangda@kangdalawyers.com

昆明More

地 址: 昆明市西山区融城优郡B幢10楼,邮编:650034

电 话:(0871)6517 9639

传 真:

邮 箱: kangda@kangdalawyers.com

南昌More

地 址: 南昌市红谷滩区红谷中大道1391号华皓中心53层,邮编:330038

电 话:(0791)8678 9099

传 真:

邮 箱: kangda@kangdalawyers.com

隐私政策

康达律师事务所(以下简称“本所”)是一家设立于中国的综合性律师事务所。本所网站上的信息仅供您参考,不应视为本所为本网站访问者就特定事项提供的法律意见或建议,本网站访问者不应将其作为作为或不作为的依据。

本所对本网站及网站所包含的文字及图片等各类信息拥有知识产权,未经授权,请勿转载或使用。

本网站超链接的第三方网站不受本所控制,仅为您方便之需,本所不对该等网站的访问者承担任何明示、默示的担保或责任。

欢迎访问本网站,如有任何问题,请与本所联系。